首页> 行政法规 >正文

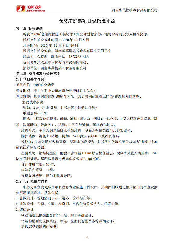
华英食品仓储库扩建项目委托设计招标书

时间:2025-12-02 来源:华英农业 作者:华英农业



    最新招标信息

    编辑:王耀

    江西天皓房地产有限公司野蛮施工,
    江西天皓房地产有限公司野蛮施工,袁州区下浦街道、湛朗街道城管大队视若无睹,执法不作为

      投诉江西天皓房地产有限公司以邻为壑,对相邻建筑安全未依法采取保护措施,秀江印...

    光山县人大视察县交通运输工作
    光山县人大视察县交通运输工作

    12月3日,县人大常委会党组副书记、副主任王照锋带领部分县人大代表,视察县交通运...

    本站部分信息由相应民事主体自行提供,该信息内容的真实性、准确性和合法性应由该民事主体负责。执法资讯网 对此不承担任何保证责任。
    本网部分转载文章、图片等无法联系到权利人,请相关权利人与本网站联系。
    北京金政互联资讯中心主办 | 政讯通-全国政务信息一体化办公室 主管
    联系电话:010-69940054,010-80447989,监督电话:17276752290,违法和不良信息举报电话:010-57028685
    第一办公区:北京市西城区砖塔胡同56号西配楼;第二办公区:北京市东城区建国门内大街26号新闻大厦5层
    邮箱:huanbaofzxczx@163.com  客服QQ:2834255374 通联QQ:3404733191
    中国互联网协会 不良信息举报中心 网络违法犯罪举报网站 北京网络行业协会