最高人民法院2021年度部门预算
二〇二壹年叁月
目 录
一、部门概况
(一)主要职能
(二)机构设置
(三)预算编报范围
二、2021年部门预算表
(一)部门收支总表
(二)部门收入总表
(三)部门支出总表
(四)财政拨款收支总表
(五)一般公共预算支出表
(六)一般公共预算基本支出表
(七)一般公共预算 “三公”经费支出表
(八)政府性基金预算支出表
(九)国有资本经营预算支出表
三、2021年部门预算情况说明
四、名词解释
一、部门概况
(一)主要职能
最高人民法院是最高审判机关,监督地方各级人民法院和专门人民法院的审判工作,对全国人民代表大会和全国人民代表大会常务委员会负责并报告工作,主要履行下列职责:
1.依法审判法律规定由最高人民法院管辖的和其认为应当由自己审判的刑事、民事、行政、海事等第一审案件。
2.依法审判法律规定由最高人民法院管辖的刑事、民事、行政、海事等第二审案件。
3.依法核准死刑案件、具有特殊情况的在法定刑以下判处刑罚的案件和因特殊情况决定假释的案件。
4.受理不服地方各级人民法院和专门人民法院生效裁判的各类申诉和再审申请,对其中确有错误的,提审或指令下级人民法院再审。
5.依法审判由最高人民检察院按照审判监督程序提出的抗诉案件。
6.依法对下级人民法院行使指定管辖权。
7.监督地方各级人民法院和专门人民法院的审判工作。
8.对审判过程中具体应用法律的问题做出司法解释。
9.依法行使司法执行权和司法决定权。
10.依法决定国家赔偿。
11.组织、指导地方各级人民法院和专门人民法院办理司法协助事项。
12.对法律、法规、规章等草案提出意见;针对案件审理中发现的问题提出司法建议。
13.对最高人民法院的法官和其他工作人员进行思想政治教育、组织专业培训;指导下级人民法院的思想政治工作和教育培训工作;按照权限管理法官和其他工作人员;协助中央主管部门管理地方人民法院和专门人民法院的机构、编制工作。
14.领导人民法院的监察工作。
15.组织各级人民法院同外国司法界、国际组织之间的司法交流活动。
16.在审判工作中宣传法制,教育公民自觉遵守宪法、法律。
17.管理最高人民法院直属的事业单位和社会团体。
18.承办其他应由最高人民法院负责的工作。
(二)机构设置
最高人民法院内设24个内设机构、6个巡回法庭和1个知识产权法庭,内设机构具体包括:办公厅(加挂新闻局牌子)、政治部(内设4个副局级机构)、立案庭、刑一庭、刑二庭、刑三庭、刑四庭、刑五庭、民一庭、民二庭、民三庭、民四庭、环资庭、行政庭、赔偿办、审监庭、执行局(加挂执行指挥办公室牌子)、研究室、审管办、督察局、国际合作局、行装局、机关党委、离退休干部局。6个巡回法庭包括第一至第六巡回法庭,其中,第一巡回法庭加挂“第一国际商事法庭”牌子,第六巡回法庭加挂“第二国际商事法庭”牌子。
最高人民法院所属单位7个,包括:
1.行政单位1个,为最高人民法院机关本级。
2.事业单位5个,包括:国家法官学院(加挂最高人民法院法官国际交流中心、司法案例研究院牌子)、中国应用法学研究所、人民法院新闻传媒总社、最高人民法院机关服务中心、人民法院信息技术服务中心。
3.企业单位1个,为人民法院出版社有限公司。
(三)预算编报范围
按照预算管理的有关规定和综合预算的编制原则,2021年纳入最高人民法院部门预算编报范围的收支,包括:行政单位的全部收入和支出,以及事业单位的全部收入和支出。
从预算单位构成看,最高人民法院部门预算包括:院本级预算和院属事业单位预算。
纳入最高人民法院2021年部门预算编制范围的二级预算单位包括:
1.最高人民法院本级
2.国家法官学院
3.中国应用法学研究所
4.最高人民法院机关服务中心
5.信息技术服务中心











三、2021年部门预算情况说明
(一)关于2021年收支预算情况的总体说明
最高人民法院2021年收支总预算为145,256.94万元。按照综合预算的原则,最高人民法院所有收入和支出均纳入部门预算管理。收入包括:一般公共预算拨款收入、事业收入、事业单位经营收入、其他收入、上年结转;支出包括:一般公共服务支出、公共安全支出、教育支出、社会保障和就业支出、住房保障支出等。
(二)关于2021年部门收入预算情况说明
最高人民法院2021年收入预算为145,256.94万元,其中:上年结转67,867.29万元,占46.72%;一般公共预算拨款收入63,789.65万元,占43.92%;事业收入10,611.6万元,占7.31%;事业单位经营收入1,873.4万元,占1.29%;其他收入1,115万元,占0.76%。

(三)关于2021年支出预算情况说明
最高人民法院2021年支出预算为145,256.94万元,其中:基本支出64,545.65万元,占44.44%;项目支出79,661.29万元,占54.84%;事业单位经营支出1050万元,占0.72%。

(四)关于2021年财政拨款收支预算情况的总体说明
最高人民法院2021年财政拨款收支总预算为131,656.94万元。收入包括:一般公共预算拨款63,789.65万元,上年结转67,867.29万元。支出包括:一般公共服务支出129.87万元,公共安全支出116,102万元,教育支出819.59万元,社会保障和就业支出9,636.48万元,住房保障支出4,969万元。

(五)关于2021年一般公共预算支出情况说明
最高人民法院2021年一般公共预算支出63,789.65万元,比2020年执行数减少62,509.87万元、下降49.49%;2021年扣除中央基建投资项目后预算为63,789.65万元,比2020年扣除中央基建投资项目后执行数减少26,394.87万元、下降29.27%。具体安排情况如下:
1、一般公共服务支出(类)纪检监察事务(款)派驻派出机构(项)2021年预算数为120万元,比2020年执行数增加70万元,主要原因是:纪检监察经费增加。
2、公共安全支出(类)法院(款)行政运行(项)2021年预算数为31,373.83万元,比2020年执行数减少3,282.05万元、下降9.47%,主要原因是:落实过紧日子要求,压减相关经费。
3、公共安全支出(类)法院(款)机关服务(项)2021年预算数为0万元,比2020年执行数减少386.56万元、下降100%,主要原因是:相关支出所列科目调整至事业运行。
4、公共安全支出(类)法院(款)案件审判(项)2021年预算数为16,331.13万元,比2020年执行数减少23,118.43万元、下降58.60%,主要原因是:落实过紧日子要求,压减相关经费。
5、公共安全支出(类)法院(款)事业运行(项)2021年预算数为1,889.31万元,比2020年执行数增加411.05万元、增长27.81%,主要原因是:机关服务(项)相关支出调入导致增加。
6、公共安全支出(类)法院(款)其他法院支出(项)2021年预算数为1,798.32万元,比2020年执行数减少36,044.08万元、下降95.25%;2020年扣除中央基建投资项目后预算为1,798.32万元,比2020年扣除中央基建投资项目后执行数增加70.92万元、增长4.11%。
7、教育支出(类)进修及培训(款)培训支出(项)2021年预算数为818.99万元,比2020年执行数减少544万元、下降39.91%,主要原因是:落实过紧日子要求,压减培训等非刚性、非重点项目支出。
8、社会保障和就业支出(类)行政事业单位养老支出(款)行政单位离退休(项)2021年预算数为1,799.26万元,比2020年执行数增加718.11万元、增长66.42%,主要原因是:行政单位离退休经费增加。
9、社会保障和就业支出(类)行政事业单位养老支出(款)离退休人员管理机构(项)2021年预算数为378.44万元,比2020年执行数增加14.39万元、增长3.95%。
10、社会保障和就业支出(类)行政事业单位养老支出(款)机关事业单位基本养老保险缴费支出(项)2021年预算数为2,882.91万元,比2020年执行数减少863.69万元、下降23.05%,主要原因是:基本养老保险单位缴费经费减少。
11、社会保障和就业支出(类)行政事业单位养老支出(款)机关事业单位职业年金缴费支出(项)2021年预算数为1,441.46万元,比2020年执行数增加197.39万元、增长15.87%,主要原因是:职业年金单位缴费经费增加。
12、住房保障支出(类)住房改革支出(款)住房公积金(项)2021年预算数为3,190万元,比2020年执行数增加240万元、增长8.14%,主要原因是:人员变化和职务职级变动增加支出。
13、住房保障支出(类)住房改革支出(款)提租补贴(项)2021年预算数为216万元,比2020年执行数减少22万元、下降9.24%,主要原因是:人员变化和职务职级变动减少支出。
14、住房保障支出(类)住房改革支出(款)购房补贴(项)2021预算数为1,550万元,比2020年执行数增加100万元、增长6.90%,主要原因是:人员变化和职务职级变动增加支出。
(六)关于2021年一般公共预算基本支出情况说明
最高人民法院2021年一般公共预算基本支出44,721.21万元,其中:
1、人员经费34,356.98万元,主要包括:基本工资、津贴补贴、奖金、其他社会保障缴费、伙食补助费、其他工资福利支出、离休费、住房公积金、提租补贴、购房补贴、采暖补贴、物业服务补贴。
2、公用经费10,364.23万元,主要包括:办公费、印刷费、咨询费、手续费、水费、电费、邮电费、取暖费、物业管理费、差旅费、维修(护)费、租赁费、会议费、培训费、公务接待费、专用材料费、劳务费、工会经费、福利费、公务用车运行维护费、其他商品和服务支出。
(七)关于2021年“三公”经费预算情况说明
为贯彻落实中央八项规定精神,坚持勤俭节约,反对铺张浪费,最高人民法院积极采取有效措施,切实提高“三公”经费预算约束力,严格控制2021年“三公”经费预算规模。2021年财政拨款安排“三公”经费预算1,026.62万元,其中:因公出国(境)费161.7万元, 公务用车购置费0万元,公务用车运行费741.98万元,公务接待费122.94万元。2021年“三公”经费预算比2020年减少20万元,压缩1.91%,主要原因是:落实过紧日子要求,进一步压减“三公”经费支出。
(八)关于2021年其他重要事项的说明
1、法院保障业务项目情况
(1)项目概述
作为中华人民共和国最高审判机关,最高人民法院负责审理各类案件,制定司法解释,监督地方各级人民法院和专门人民法院的审判工作,并依照法律确定的职责范围,管理全国法院的司法行政工作。法院保障业务是最高人民法院为履行职能开展的各项辅助业务工作。
(2)立项依据
依照《宪法》规定,中华人民共和国设立最高人民法院、地方各级人民法院和专门人民法院。最高人民法院是中华人民共和国最高审判机关,根据《宪法》、《人民法院组织法》及相关法律要求履行职责。为更好地履行职能,完成2021年各项重点工作,组织实施法院保障业务项目十分必要。
(3)实施主体
该项目实施主体为最高人民法院本级及所属预算单位。
(4)实施方案
最高人民法院为履行职责开展的辅助业务工作所开支的费用,包括:
a.法制宣传费。主要用于新闻宣传,围绕院重大活动、会议、全国法院重点内容进行新闻发布、组织媒体开展宣传报道和普法宣传等。
b.服装费。主要用于法官服、法袍制作费用等。
c.专项研究经费。主要用于与审判执行工作和司法改革相关的专项研究,包括中华司法与法制研究经费、法院改革专项经费、法学理论和应用研究、司法案例研究等。
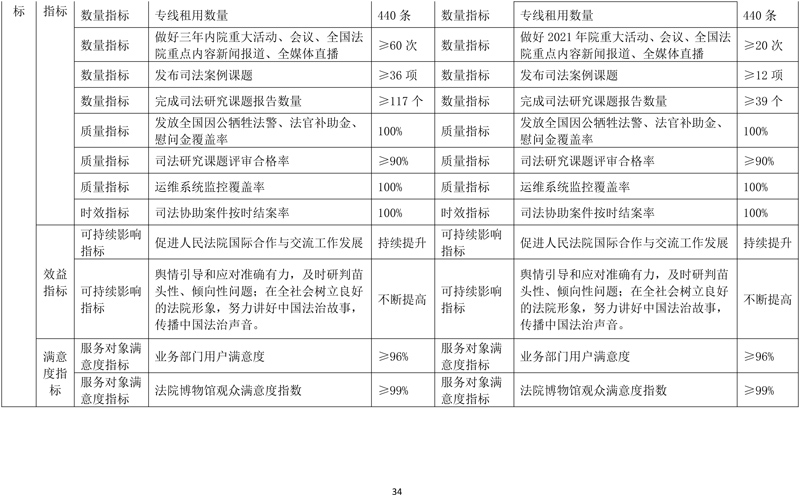
d.信息化经费。主要用于保障最高人民法院各信息化系统的连续可靠运行,包括网络维护费、法院专线和云租用经费、法院信息化运行维护费等。
e.国际合作经费。主要用于与国外司法机关、国际组织等开展交流合作,宣传我国法制建设成就和依法治国方略,学习借鉴国外有益经验为我所用。
f.港澳台经费。主要用于开展港澳台司法交流、司法合作及司法协助案件办理的日常性事务。
g.博物馆管护费。主要用于保障中国法院博物馆、中国法治名人博物馆正常运转,更好地向公众宣传司法历史文化和法院审判成就,提升公民法制意识。
h.法院优抚经费。主要用于发放全国法院系统因公牺牲法官和司法警察的特别补助金及特别慰问金。
i.国家法官学院运行维护经费。主要用于学院新老校区运行维护和学院信息化维护。
(5)实施周期
该项目计划长期实施,本轮实施周期暂定为2021-2023年。
(6)年度预算安排
2021年拟安排该项目一般公共预算7,197.55万元。其中:
a.网络维护费895.21万元。
b.法院专线租金和云租用费用1,714.54万元。
c.法院信息化运行维护费279.78万元。
d.法院国际合作经费206.49万元。
e.港澳台司法事务工作经费55.08万元。
f.法律研究与中华司法研究94.74万元。
g.法院改革专项经费40.22万元。
h.法院博物馆管护费919.28万元。
i.法院优抚经费756万元。
j.人民法院法制宣传工作231.34万元。
k.服装费120万元。
l.法学理论和应用研究86.55万元。
m.新老校区运行维护费1,722.4万元。
n.司法案例研究项目75.92万元。

2、机关运行经费情况说明
最高人民法院2021年机关运行经费财政拨款预算10,364.23万元,较2020年预算减少1,762.85万元,下降14.54%。主要原因是:落实过紧日子要求,压减相关经费。
3、政府采购情况说明
最高人民法院2021年政府采购预算总额26,354.34万元,其中:政府采购货物预算1,079.43万元、政府采购工程预算15,682.01万元、政府采购服务预算9,592.9万元。
4、国有资产占有使用情况说明
截至2020年7月底,最高人民法院本级及所属事业单位共有车辆120辆,其中,部级领导干部用车28辆、机要通信用车14辆、应急保障用车3辆、一般执法执勤用车30辆、特种专业技术用车15辆、一般公务用车30辆;单位价值50万元以上通用设备64台(套);单位价值100万元以上专用设备3台(套)。
5、预算绩效情况说明
2021年对最高人民法院项目支出全面实施绩效目标管理,涉及一般公共预算拨款19,068.44万元,一级项目5个。同时,拟对法院专线租金和云租用费用等3个项目开展部门评价,涉及预算拨款2,954.33万元。根据以前年度绩效评价结果,优化法院审判业务、法院保障业务等项目支出2021年预算安排,并进一步改进管理、完善政策。
四、名词解释
(一)一般公共预算拨款收入:指中央财政当年拨付的资金。
(二)事业收入:指事业单位开展专业业务活动及其辅助活动取得的收入。
(三)事业单位经营收入:指事业单位在专业业务活动及其辅助活动之外开展非独立核算经营活动取得的收入。
(四)其他收入:指“一般公共预算拨款收入”、“事业收入”、“事业单位经营收入”等以外的收入。主要是事业单位固定资产出租收入、存款利息收入等。
(五)上年结转:指以前年度安排、结转到本年仍按原规定用途继续使用的资金。
(六)一般公共服务支出(类)纪检监察事务(款)派驻派出机构(项):指中央纪委国家监委驻最高人民法院纪检监察组开展工作的专项业务支出。
(七)公共安全支出(类)法院(款):指最高人民法院各项支出。
1、行政运行(项):指最高人民法院的基本支出。
2、一般行政管理事务(项):指最高人民法院未单独设置项级科目的其他项目支出。
3、机关服务(项):指最高人民法院提供后勤服务中心支出。
4、案件审判(项):指最高人民法院对刑事、民事、行政、涉外等案件审判活动的支出。
5、案件执行(项):指最高人民法院对刑事、民事、行政、涉外等案件执行活动和对各种非诉执行活动的支出。
6、“两庭”建设(项):指最高人民法院审判用房、人民法庭用房、刑场建设维修和设备购置,以及审判庭安全监控设备购置及运行管理等支出。
7、事业运行(项):指最高人民法院下属事业单位的基本支出。
8、其他法院支出(项):指最高人民法院除上述项目以外其他用于法院方面的支出。
(八)教育支出(类)进修及培训(款)培训支出(项):指最高人民法院机关及国家法官学院开展对全国法院法官和司法警察岗位业务培训、任职培训、晋级培训、续职培训以及对民族地区民汉双语法官的培养培训等方面的支出。
(九)社会保障和就业支出(类)行政事业单位养老支出(款):指最高人民法院离退休方面的支出。
1、行政单位离退休(项):指最高人民法院离退休干部局统一管理的机关离退休人员的经费。
2、离退休人员管理机构(项):指最高人民法院离退休干部局的支出。
3、机关事业单位基本养老保险缴费支出(项):指最高人民法院机关事业单位实施养老保险制度由单位缴纳的基本养老保险费支出。
4、机关事业单位职业年金缴费支出(项):指最高人民法院机关事业单位实施养老保险制度由单位缴纳的职业年金支出。
(十)住房保障支出(类)住房改革支出(款):指最高人民法院机关及所属事业单位按照国家政策规定用于住房改革方面的支出。
1、住房公积金(项):指按照《住房公积金管理条例》的规定,由单位及其在职职工缴存的长期住房储金。该项政策始于上世纪九十年代中期,在全国机关、企事业单位在职职工中普遍实施,缴存比例最低不低于5%,最高不超过12%,缴存基数为职工本人上年工资。行政单位缴存基数包括国家统一规定的公务员职务工资、级别工资、机关工人岗位工资和技术等级(职务)工资、年终一次性奖金、特殊岗位津贴、艰苦边远地区津贴,规范后发放的工作性津贴、生活性补贴等;事业单位缴存基数包括国家统一规定的岗位工资、薪级工资、绩效工资、艰苦边远地区津贴、特殊岗位津贴等。
2、提租补贴(项):指国务院批准,于2000年开始针对在京中央单位公有住房租金标准提高发放的补贴,中央在京单位按照在职在编职工人数和离退休人数以及相应职级的补贴标准确定,人均月补贴90元。
3、购房补贴(项):指根据《国务院关于进一步深化城镇住房制度改革加快住房建设的通知》(国发[1998]23号)的规定,从1998年下半年停止实物分房后,房价收入比超过4倍以上地区对无房和住房未达标职工发放的住房货币化改革补贴资金。中央行政事业单位从2000年开始发放购房补贴资金,地方行政事业单位从1999年陆续开始发放购房补贴资金,企业根据本单位情况自行确定。在京中央单位按照《中共中央办公厅国务院办公厅转发建设部等单位<关于完善在京中央和国家机关住房制度的若干意见>的通知》(厅字[2005]8号)规定的标准执行,京外中央单位按照所在地人民政府住房分配货币化改革的政策规定和标准执行。
(十一)结转下年:指以前年度预算安排、因客观条件发生变化无法按原计划实施,需延迟到以后年度按原规定用途继续使用的资金。
(十二)基本支出:指为保障机构正常运转、完成日常工作任务而发生的人员支出和公用支出。
(十三)项目支出:指在基本支出之外为完成特定行政任务和事业发展目标所发生的支出。
(十四)事业单位经营支出:指事业单位在专业业务活动及其辅助活动之外开展非独立核算经营活动发生的支出。
(十五)机关运行经费:为保障行政单位(包括参照公务员法管理的事业单位)运行用于购买货物和服务的各项资金,包括办公及印刷费、邮电费、差旅费、会议费、福利费、日常维修费、专用材料及一般设备购置费、办公用房水电费、办公用房取暖费、办公用房物业管理费、公务用车运行维护费以及其他费用。
(十六)“三公”经费:纳入最高人民法院预决算管理的“三公”经费,是指最高人民法院用财政拨款安排的因公出国(境)费、公务用车购置及运行费和公务接待费。其中,因公出国(境)费反映的是最高人民法院工作人员公务出国(境)的国际旅费、国外城市间交通费、住宿费、伙食费、培训费、公杂费等支出;公务用车购置及运行费反映最高人民法院公务用车购置支出(含车辆购置税)及租用费、燃料费、维修费、过路过桥费、保险费、安全奖励费用等支出;公务接待费反映最高人民法院按规定开支的各类公务接待(含外宾接待)支出。
近期,陕西省韩城市公安局侦查一起敲诈勒索案件。犯罪嫌疑人冒用...