相关阅读: 广东省公安厅关于修订广东省公安机关爆破作业单位行政许可和管理工作实施细则(试行)的通知
相关阅读: 《广东省公安厅关于修订广东省公安机关爆破作业单位行政许可和管理工作实施细则(试行)的通知》解读
相关阅读: 【图片解读】《广东省公安厅关于修订广东省公安机关爆破作业单位行政许可和管理工作实施细则(试行)的通知》解读
各市、县公安局:
根据公安部法制局《关于对〈广东省公安机关爆破作业单位行政许可和管理工作实施细则(试行)〉的审查意见》(公法〔2019〕569号)要求,经省司法厅审核,省公安厅对《广东省公安机关爆破作业单位行政许可和管理工作实施细则(试行)》(粤公规〔2019〕3号)进行了相应修订(具体修订内容及修订稿附后),请各地遵照执行,并结合我省实际提出以下工作要求,请一并抓好落实。
一、深化“放管服”改革,进一步精简申办材料。按照公安部《关于不再要求提供有关规章设定证明事项和取消有关规范性文件设定证明事项的通知》(公法〔2018〕1248号)要求,相关企业在申办爆破作业单位资质时,不再要求提供“爆破作业业绩证明”“技术负责人从业经历证明”“从业人员资格证明”。按上述要求,省公安厅已在《广东省公安厅爆破作业单位行政许可和管理工作实施细则(2020年修订)》中进行了相应修订。各地要及时调整本地之前制定、公布的相关文件及办事指南,不再要求申办企业继续提供上述证明材料。
二、把握政策要求,进一步强化审核认定。各地在工作中要注意区分把握,“不再要求提供有关证明材料”并非取消对企业相关爆破作业业绩、技术负责人及爆破作业人员应具备相应条件、资格的审查和认定;各地公安机关要进一步完善相关信息系统建设和信息互联互通,通过信息系统查询等方式对相应条件、资格进行审核认定。
三、加强工作衔接,进一步规范委托事项办理。经征求省直有关单位意见,2020年1月省政府发布了《广东省人民政府关于调整实施一批省级权责清单事项的决定》(粤府令第270号),明确自2020年2月15日起,营业性爆破作业单位许可事项由省公安厅委托各地级以上市公安机关施行。此项工作我厅已按照相关政策精神,于2019年5月开始先期实行。此次细则修订后,营业性爆破作业单位行政许可委托实施的具体办理流程和要求,各地级以上市公安机关要参照修订后的细则,继续按照《关于委托各地级以上市公安机关实施营业性爆破作业单位行政许可工作的通知》(粤公网发〔2019〕1139号)和《关于传发广东省公安厅委托地级以上市公安机关实施营业性爆破作业单位行政许可工作指引的通知》(粤公网发〔2019〕1294号)要求执行。
附件:
1.《广东省公安机关爆破作业单位行政许可和管理工作实施细则(试行)》具体修订内容
2.广东省公安厅爆破作业单位行政许可和管理工作实施细则(2020年修订)
广东省公安厅
2020年5月14日
附件1
《广东省公安机关爆破作业单位行政许可和管理工作实施细则(试行)》
具体修订内容
一、将《广东省公安机关爆破作业单位行政许可和管理工作实施细则(试行)》修改为《广东省公安厅爆破作业单位行政许可和管理工作实施细则(2020年修订)》。
二、将第四条第(三)项修改为:“相关管理人员及涉爆从业人员身份材料”。
三、删除第五条第(三)项,将第(四)项修改为:“相关管理人员及涉爆从业人员身份材料”。
四、将第十二条修改为:“公安机关受理申请后,应及时组织对申请单位的专用仓库、爆破施工机械及检测、测量设备等实质内容进行现场核查,制作《爆破作业单位现场核查委托书》(附件10)。现场核查应由受理申请的公安机关委托3名以上专家组成员(单数)参加,并指定1名专家牵头负责。申请《爆破作业单位许可证》(营业性)的,由申请单位所在地地级以上市公安机关治安部门主管领导、专管民警参与现场核查;申请《爆破作业单位许可证》(非营业性)的,由申请单位所在地县级公安机关治安部门主管领导、专管民警参与现场核查。”
五、将第十五条修改为:“现场核查结束后由专家组填写《爆破作业单位现场核查表》(附件11)并制作成电子文件。核查表一式4份,申请单位、参与现场核查的公安机关、专家组和受理申请公安机关各1份。”
六、将第十八条修改为:“治安部门主管领导审核后,提请召开本部门行政办公会议审议,审议后由治安部门主要领导在《民用爆炸物品行政许可事项审批表》上签署意见并按以下流程送分管领导审定:申请《爆破作业单位许可证》(营业性)的,报分管厅领导审定;申请《爆破作业单位许可证》(非营业性)的,报分管局领导审定。”
七、删除第二十六条第二款第(四)项中的“《爆破作业人员许可证》复印件”及“主持的爆破作业项目设计施工业绩证明”。
八、删除第五十二条。将原第五十三条调整为第五十二条,并将其中“有效期3年”修改为“有效期5年”。
九、增加第五十三条:“根据《广东省人民政府关于调整实施一批省级权责清单事项的决定》(粤府令第270号)规定,自2020年2月15日起,营业性爆破作业单位许可事项由省公安厅委托各地级以上市公安机关施行。具体办理流程和要求,参照本细则,按照广东省公安厅《关于委托各地级以上市公安机关实施营业性爆破作业单位行政许可工作的通知》(粤公网发〔2019〕1139号)和有关工作指引要求施行”。
十、附件1-3中,第6点中删除“和《爆破作业人员许可证》(作业类别应为爆破工程技术人员)复印件,作业证上载明的单位须与本申请单位一致”;第7点删除“和《爆破作业人员许可证》复印件,作业证上载明的单位须与本申请单位一致”。
十一、删除附件2-4。
十二、附件2-5中删除“及主持的爆破作业项目设计施工业绩证明(以经公安机关批准、已确定项目级别、已在系统进行完工确认并备案、其本人为第一设计人的有效业绩为准)”;删除第6点、第7点。
十三、附件2-8申报材料格式要求中,将第6点修改为:“纸质申请材料须制作目录、打印页码并装订。每套分三册装订,第一册为申请表、单位基本情况、管理制度和库房情况等;第二册为作业人员资料;第三册为财务与机械设备资料”。
附件2
广东省公安厅爆破作业单位行政许可和管理工作实施细则
(2020年修订)
第一章 总 则
第一条 根据《中华人民共和国行政许可法》《民用爆炸物品安全管理条例》《爆破作业单位资质条件和管理要求》(GA990-2012)和《从严管控民用爆炸物品十条规定》等有关法律、法规和行业标准,制定本细则。
第二条 本细则适用于广东省内申请爆破作业单位许可证的单位和在广东省内进行爆破作业的从业单位。
第三条 省公安厅负责营业性爆破作业单位的行政许可,地级以上市公安局负责本行政区域内非营业性爆破作业单位的行政许可,省、市、县三级公安机关及公安派出所依据职责分工对本行政区域内从事爆破作业的单位进行管理。
第二章 爆破作业单位行政许可
第一节 申 请
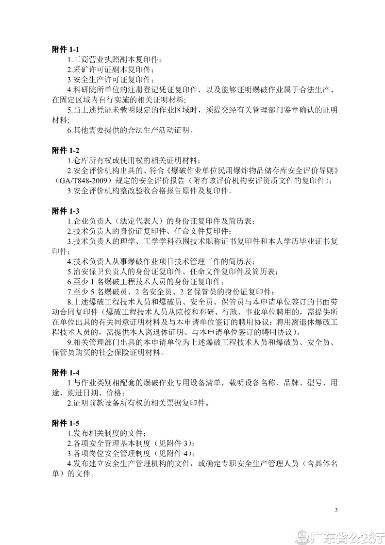
第四条 申请非营业性爆破作业单位许可证的单位,向所在地级以上市公安机关治安部门提出申请,并填写、提交《爆破作业单位许可证》(非营业性)申请表(附件1)及下列材料:
(一)属于合法生产活动的证明和爆破作业区域证明(附件1-1);
(二)自有民用爆炸物品专用仓库(包括可移动库)的相关证明材料(附件1-2);
(三)相关管理人员及涉爆从业人员身份材料(附件1-3);
(四)爆破作业专用设备清单(附件1-4);
(五)安全管理制度和岗位安全责任制度(附件1-5)。
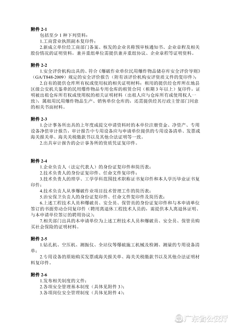
第五条 申请营业性爆破作业单位许可证的单位,向省公安厅治安部门提出申请,并填写、提交《爆破作业单位许可证》(营业性)申请表(附件2)及提供下列材料:
(一)自有或租用民用爆炸物品专用仓库(包括可移动库)的相关证明材料(附件2-2);
(二)注册资金、净资产、专用设备净值的有效证明(附件2-3);
(三)相关管理人员及涉爆从业人员身份材料(附件2-5);
(四)爆破施工机械及检测、测量设备的证明(附件2-6);
(五)安全管理制度和岗位安全责任制度(附件2-7)。
申请爆破作业单位许可证的全部材料应符合固定的格式要求提交(附件2-8)。
第二节 受 理
第六条 受理爆破作业单位行政许可申请的公安机关应自行组建、公布爆破作业单位行政许可评审专家组。专家组负责对申请材料进行初审,参与对申请单位开展现场核查,出具综合评审结论等工作。
第七条 公安机关接到申请后,及时组织对申请单位提交的材料进行初审并出具初审意见,公安机关根据初审意见作出如下决定:
(一)申请材料齐全,符合法定形式的,应及时向申请单位发出《民用爆炸物品行政许可事项受理通知书》(附件5);
(二)申请材料不齐全或不符合法定形式的,应及时发出《民用爆炸物品行政许可事项补正通知书》(附件6),一次性告知申请单位需要补正材料的全部内容;
(三)申请事项不属于本机关职权范围的,应即时发出《民用爆炸物品行政许可事项不予受理通知书》(附件7),并告知申请单位向有关行政机关申请。
第三节 内部审查
第八条 公安机关受理申请后,向申请单位所在地或申请单位自有或租用的民爆物品专用储存库所在地的直接下级公安机关下发《爆破作业单位许可审查通知书》(附件8),由其对以下项目和情况进行内部审查:
(一)安全管理制度和岗位责任制度是否符合爆炸物品安全管理工作要求;
(二)爆破员、保管员、安全员等爆破作业人员的许可证件是否真实有效;
(三)自受理申请之日起前3年内是否有发生重大及以上爆破作业责任事故;
(四)申请单位自有或租用的民爆物品专用储存库是否经安全评价合格,是否经当地公安机关验收同意使用;
(五)其他有必要审查的项目和情况。
第九条 公安机关自接到审查通知书之日起3个工作日内完成审查工作,并填报《爆破作业单位许可审查登记表》(附件9),有补充材料的可随表附上,经治安部门主管领导签字、盖章后一并上报。
第十条 受理申请的公安机关认为内部审查结论与事实不符或缺项的,通知申请单位3个工作日内补充完善并经所在地治安部门盖章确认后上报。
第十一条 申请单位自有或租用的民爆物品专用储存库不在省内或有其他情况需要省外公安机关核实了解的,受理申请的公安机关可参照上述形式,以发调查函的形式商请省外公安机关协助审查。
第四节 现场核查
第十二条 公安机关受理申请后,应及时组织对申请单位的专用仓库、爆破施工机械及检测、测量设备等实质内容进行现场核查,制作《爆破作业单位现场核查委托书》(附件10)。现场核查应由受理申请的公安机关委托3名以上专家组成员(单数)参加,并指定1名专家牵头负责。申请《爆破作业单位许可证》(营业性)的,由申请单位所在地级以上市公安机关治安部门主管领导、专管民警参与现场核查;申请《爆破作业单位许可证》(非营业性)的,由申请单位所在地县级公安机关治安部门主管领导、专管民警参与现场核查。
第十三条 现场核查内容包括:
(一)主要施工机械设备;
(二)民用爆炸物品专用仓库;
(三)申报资料的重要凭证复印件的真实性;
(四)各项安全管理制度和岗位责任制度;
(五)自受理申请之日起前3年内是否发生重大及以上爆破作业责任事故;
(六)需要现场核查的其他资料或有关情况。
第十四条 在现场核查过程中发现申请资料与实际不符、或有造假情形的,判定为不合格。对其中出具虚假、伪造资料的申请单位及其出具该凭证的人员,通报公安机关,依法追究其法律责任,并登记在案,申请单位1年内不得再次申报。
第十五条 现场核查结束后由专家组填写《爆破作业单位现场核查表》(附件11)并制作成电子文件。核查表一式4份,申请单位、参与现场核查的公安机关、专家组和受理申请公安机关各1份。
第五节 审 批
第十六条 现场核查结束后,由专家出具综合评审结论,并由参与评审专家逐一签名后提交受理申请的公安机关。
第十七条 受理申请的公安机关承办人员根据内部审查意见、现场核查情况和综合评审结论,对申请材料进行全面审查并作出初步审查意见,制作《民用爆炸物品行政许可事项审批表》(附件12),并将相关材料报治安部门主管领导审核。
第十八条 治安部门主管领导审核后,提请召开本部门行政办公会议审议,审议后由治安部门主要领导在《民用爆炸物品行政许可事项审批表》上签署意见并按以下流程送分管领导审定:申请《爆破作业单位许可证》营业性的,报分管厅领导审定;申请《爆破作业单位许可证》非营业性的,报分管局领导审定。
第六节 公示及公告
第十九条 准予爆破作业单位行政许可的,在互联网上公示相关内容信息(附件13-1),公示期5日;不予行政许可的,发出《民用爆炸物品行政许可事项不予批准决定书》(附件13),并告知申请单位享有依法申请行政复议或者提起行政诉讼的权利。
第二十条 公示期结束后,由受理申请的公安机关收集反映的意见并进行核查,经核查证实不符合许可条件的,发出不予批准决定书;无意见或经核查不影响准予许可的,向申请单位核发《爆破作业单位许可证》,并通知属地公安机关做好相关监管工作。
第二十一条 许可证有效期为3年,其中非营业性爆破作业单位许可证的相关前置许可证件期限不足3年的,依据相关前置许可证件期限决定其有效期限。
第二十二条 公安机关核发许可证后30日内,向社会发布公告。
第二十三条 地级以上市公安机关核发许可证后15日内,将依法取得非营业性爆破作业单位的基本情况向省公安厅备案(见附件14)。
第二十四条 公安机关自受理爆破作业单位行政许可申请之日起20个工作日内作出许可决定。
第七节 换发、变更、补发、降级、撤销、吊销、注销
第二十五条 爆破作业单位应在许可证有效期届满前60日内,按照本细则第二章第一节的有关规定向原发证公安机关提出换发许可证的申请并提交相关资料。原发证公安机关收到换发申请后,办理程序按照本细则许可流程有关规定执行。
第二十六条 法定代表人、技术负责人、单位名称、单位地址发生变化的,爆破作业单位应在发生变化之日起30日内,向原发证公安机关提出换发许可证的申请。
原发证公安机关可适用简化程序,重点审核以下材料:
(一)申请单位提供的盖有本单位公章的变更申请报告;
(二)变更后的工商营业执照或预先核准证明;
(三)新法定代表人的身份证复印件、简历表和公司任命书;
(四)新技术负责人身份证、职称证书、公司任命书、从事爆破作业项目技术管理工作的简历表等材料。
经审核符合相应变更条件的,由发证公安机关治安部门主管领导审定后换发新证。
第二十七条 申请单位在领取新许可证时,应当将旧许可证交回原发证公安机关。
第二十八条 营业性爆破作业单位在爆破作业活动中发生较大爆破作业责任事故的,发证公安机关应根据利害关系人的请求或依据职权,对其资质等级予以降级,并根据降级情况重新核定从业范围。被降低资质等级的单位,3年内不得申请晋升资质等级。
第二十九条 申请单位隐瞒有关情况或者提供虚假材料的,公安机关发现后不予受理或者不予许可,并给予警告;该单位1年内不得再次申请爆破作业单位许可。
申请单位以欺骗、贿赂等不正当手段取得许可证的,除撤销许可证外,该单位3年内不得再次申请爆破作业单位许可。
第三十条 有下列情形之一的,视为《民用爆炸物品安全管理条例》第48条规定的严重情形,依法吊销《爆破作业单位许可证》:
(一)超过许可的作业范围或2个以上资质等级从事爆破作业的;
(二)超资质等级从事爆破作业,导致发生较大以上爆破作业责任事故的;
(三)营业性爆破作业单位跨省、自治区、直辖市行政区域实施爆破作业,未按照规定事先向爆破作业所在地县(市、区)级公安机关报告,发生较大以上爆破作业责任事故或者民用爆炸物品丢失、被盗、被抢的;
(四)未按规定建立民用爆炸物品领取登记制度、保存领取登记记录,涉及的民用爆炸物品数量超过《最高人民法院关于修改〈最高人民法院关于审理非法制造、买卖、运输枪支、弹药、爆炸物等刑事案件具体应用法律若干问题的解释〉的决定》(法释〔2009〕18号,以下简称《司法解释》)第二条规定的情节严重数量标准的;
(五)违反国家有关标准和规范实施爆破作业,导致发生较大以上爆破作业责任事故的。
第三十一条 有下列情形之一的,视为《民用爆炸物品安全管理条例》第49条规定的严重情形,依法吊销《爆破作业单位许可证》:
(一)未按照规定在专用仓库设置技术防范设施,经公安机关指出但拒不改正或整改后仍然达不到规范标准,致使民用爆炸物品丢失、被盗、被抢的;
(二)未按照规定建立出入库检查、登记制度或者收存和发放民用爆炸物品,致使账物不符,不符数量超过《司法解释》第二条规定的情节严重数量标准的;
(三)超量储存达1倍以上的;
(四)在非专用仓库储存或者违反储存标准和规范储存民用爆炸物品,数量超过《司法解释》第二条规定的情节严重数量标准的。
第三十二条 有下列情形之一的,视为《民用爆炸物品安全管理条例》第50条规定的严重情形,依法吊销《爆破作业单位许可证》:
(一)违反安全管理制度,致使民用爆炸物品丢失、被盗、被抢的数量超过《司法解释》第二条规定的情节严重数量标准的;
(二)民用爆炸物品丢失、被盗、被抢,未按照规定向当地公安机关报告或者隐瞒不报,并被用于从事违法犯罪活动的;
(三)转让、出借、转借、抵押、赠送民用爆炸物品被用于从事违法犯罪活动或者数量超过《司法解释》第二条规定的情节严重数量标准的。
第三十三条 各地公安机关发现爆破作业单位符合吊销《爆破作业单位许可证》情形的,要及时受理案件,全面调查取证,按照《公安机关办理行政案件程序规定》作出和执行相应行政处罚。公安机关在作出吊销许可证件决定前,要告知当事人有要求举行听证权利。对申请听证的,由公安机关法制部门组织听证,全面听取当事单位陈述和申辩,切实保障当事人权利。
第三十四条 爆破作业单位有下列情形之一的,原发证公安机关应当依法注销其许可证,并及时通知相关单位:
(一)行政许可有效期届满未提出换发申请的;
(二)法人或者其他组织依法终止的;
(三)行政许可依法被撤销、撤回,或者许可证件依法被吊销的;
(四)因不可抗力导致行政许可事项无法实施的;
(五)法律、法规规定的应当注销行政许可的其他情形。
第三十五条 许可证降级、撤销、注销应经发证公安机关治安部门行政办公会议审议通过,并报所属公安机关负责人批准。
第八节 许可监督检查
第三十六条 公安机关及其工作人员履行爆破作业单位行政许可职责,应当自觉接受申请单位以及社会的监督。
第三十七条 公安机关及其工作人员违反规定实施爆破作业单位许可的,由上级公安机关责令限期纠正或者直接予以纠正,并通报批评;对存在执法过错的有关人员按照公安部和省厅关于执法过错责任追究有关规定予以问责。
第三章 爆破作业单位风险评估和分级预警管理
第三十八条 公安机关依据爆破作业单位的风险因素、资质条件和安全管理状况对其进行量化评分考核,按评分情况进行安全预警等级评定,实行分级预警管理。
第三十九条 各地级以上市公安机关应对照《风险评估及分级预警量化评分表》(附件15),对在辖区内实施爆破作业的单位以半年为一考核周期组织进行量化评分,并按评分情况进行安全预警等级评定。
第四十条 根据量化评分情况,安全预警等级评定分为红、黄、蓝三色预警。量化评分小于或等于70分的为红色预警等级,大于90分的为蓝色预警等级,其余的为黄色预警等级。
第四十一条 各地级以上市公安机关应于每年6月底、12月底将对辖区内实施爆破作业的单位的量化评分和安全预警等级评定情况向辖区各级公安机关及有关管理部门通报,并同时抄送省公安厅。
第四十二条 根据安全预警等级评定情况,属地公安机关对爆破作业单位实行分级管理。
(一)对评为红色预警等级且存在重大事故隐患的,属地公安机关按照《中华人民共和国安全生产法》第六十二条和第六十七条规定,采取暂停审批购买民用爆炸物品或者责令限期整改、停业停产整顿等措施,并督促相关单位落实整改措施。整改情况由属地地级以上市公安机关核实。在下一考核周期内,应将整改单位列为重点监管对象。地级以上市公安机关每月检查不少于1次;县区级公安机关每半月检查不少于1次;辖区公安派出所每周检查不少于1次。
(二)对评为黄色预警等级的,在下一考核周期内,属地公安机关对相关单位应加强监督检查频次和监管力度,督促落实各项安全措施。地级以上市公安机关每季度检查不少于1次;县区级公安机关每月检查不少于1次;辖区公安派出所每半月检查不少于1次。
(三)对评定为蓝色预警等级的,在下一考核周期内,属地公安机关对相关单位应依法落实监管职责,督促落实主体责任。地级以上市公安机关每半年检查不少于1次;县区级公安机关每季度检查不少于1次;辖区公安派出所每月检查不少于1次。
第四十三条 公安机关对在爆破作业单位风险评估和分级预警管理中发现的违法犯罪行为,应依法追究相关单位及责任人员的法律责任并及时消除隐患。
第四章 爆破作业单位公共安全诚信缺失管理
第四十四条 许可证发证公安机关应加强对爆破作业单位的后续跟踪动态监管,逐一建立动态监管档案,及时收集、掌握、记录相关情况。
第四十五条 各地公安机关办理涉及民用爆炸物品的案件时,办理机关应在行政处罚决定生效或犯罪嫌疑人被批准逮捕后7日内将简要案情书面告知许可证发证公安机关及省公安厅。许可证发证公安机关接到书面告知后,应及时组织复核并进行后续处理。
第四十六条 省公安厅对在广东省内实施爆破作业的爆破作业单位统一实行公共安全诚信缺失管理。
第四十七条 具备下列情形的单位,应当列入公共安全诚信缺失爆破作业单位名单:
(一)上一年度因违法违规行为受到2次以上公安机关行政处罚或最近3年内受到1次以上刑事处罚的;
(二)上一年度被同一地市公安机关在爆破作业单位风险评估和分级预警管理中连续2次列为红色预警等级的;
(三)上一年度被2个以上不同地市公安机关在爆破作业单位风险评估和分级预警管理中同时列为红色预警等级的;
(四)上一年度被公安机关依法予以降低资质等级的;
(五)发生造成社会影响恶劣的其他违反民爆物品安全管理法律法规行为的。
第四十八条 省公安厅每年年初决定上一年度公共安全诚信缺失爆破作业单位名单,在本机关内网和外网上予以公布,并将相关信息定期通报负有共同安全监管职能的同级建设、自然资源、应急管理、工信等部门和相关银行、保险等金融机构、行业协会。
诚信缺失名单公布期限为1年。公布事项包括单位名称、经营地址、组织机构代码证、法定代表人或者负责人姓名以及简要违法违规事由、行政和刑事处罚决定、安全责任事故调查结论、公布起止日期等信息。
第四十九条 公安机关应将爆破作业单位公共安全诚信缺失管理积极纳入国家诚信体系建设,加强与其他管理职能部门和相关银行、保险等金融机构、行业协会的沟通与衔接。对列入公共安全诚信缺失名单的单位,在办理民爆物品相关业务时应从严审批,并参照风险评估和分级预警管理中列为红色预警等级的单位进行重点监管。
第五章 附 则
第五十条 本细则所规定的“以上”“以下”“不低于”“不少于”均包含本数或者本级。本细则中有关日期的表述,未专门指明为工作日的,均为自然日。
第五十一条 本细则所规定的“治安部门主管领导”是指负责爆破作业单位许可工作的治安部门负责人。
第五十二条 本细则自2020年6月1日起实施,有效期5年。省公安厅之前下发的规范性文件与本细则不一致的,以本细则规定为准。
第五十三条 根据《广东省人民政府关于调整实施一批省级权责清单事项的决定》(广东省人民政府令第270号)规定,自2020年2月15日起,营业性爆破作业单位许可事项由省公安厅委托各地级以上市公安机关施行。具体办理流程和要求,参照本细则,按照广东省公安厅《关于委托各地级以上市公安机关实施营业性爆破作业单位行政许可工作的通知》(粤公网发〔2019〕1139号)和有关工作指引要求施行。
第五十四条 国家相关法律、法规、规章、标准、公安部相关规范性文件发生改变时,本细则中不相符、不一致、不适应部分以国家相关法律、法规、规章、标准、公安部相关规范性文件为准。
第五十五条 本细则由广东省公安厅负责解释。
附件:
1.《爆破作业单位许可证》(非营业性)申请表
2.《爆破作业单位许可证》(营业性)申请表
3. 安全管理制度目录
4.岗位安全操作规程目录
5.民用爆炸物品行政许可事项受理通知书
6.民用爆炸物品行政许可事项补正通知书
7.民用爆炸物品行政许可事项不予受理通知书
8.爆破作业单位许可审查通知书
9.爆破作业单位许可审查登记表
10. 爆破作业单位现场核查委托书
11. 爆破作业单位现场核查表
12. 民用爆炸物品行政许可事项审批表
13. 民用爆炸物品行政许可事项不予批准决定书
14. 非营业性爆破作业单位基本情况备案表
15. 风险评估和分级预警量化评分表


























近期,陕西省韩城市公安局侦查一起敲诈勒索案件。犯罪嫌疑人冒用...